继去年“法韵同行·笔记分享”第一、二期活动成功举办并广受好评后,今年湖南大学法学院学习部延续这一特色系列,推出第三期与第四期活动。活动将分两期为同学们提供分阶段、系统化的学业辅助,持续助力法学专业学子的学习成长。本期作为第三期,将延续阶梯式学业指导体系,聚焦大一上、大二上的四门专业课学习策略,特邀六名优秀学子针对民法总论、法理学、侵权责任法、物权法四门课程,分享实用笔记技巧,帮助同学们优化学习方法、提升效率。
特邀分享嘉宾:22级 刘亮23级 龚境美、赵奕婷24级 刘映彤、赵涵钰、刘妍
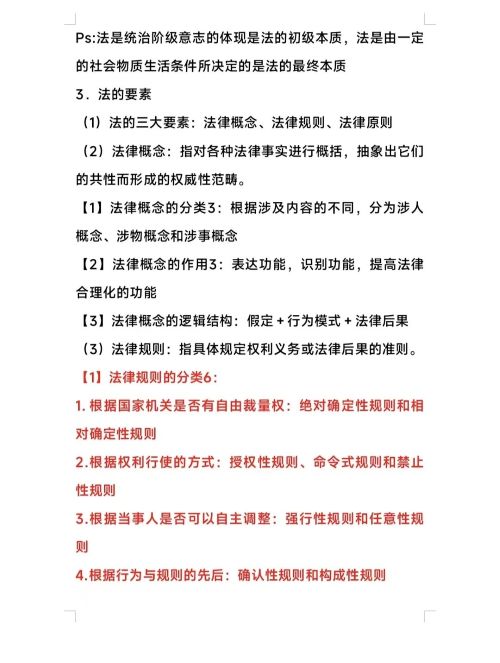
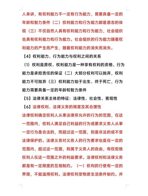
01民法总论
赵涵钰:因为民总课堂节奏较快、内容较多,所以老师一般会建议使用纸质版笔记。我一般会在上课时快速写下老师板书或PPT的要点框架以及老师的表达大意,先形成笔记草稿,这样既能帮助自己集中注意力、跟上讲课节奏,也能搭建本节课教学内容的框架。课后,我会根据笔记草稿和教材回忆课堂内容,消化知识点并整理出一份完整的笔记,后续再根据完整笔记总结出一个简要的框架或思维导图以方便整体的理解。这个过程虽然比较耗时,但相当于完成了一轮课后深度复习,能够补全知识漏洞,也能为期末复习打下基础。


刘映彤:民法总论这门课程的知识点较为灵活,对思维深度的要求较高,需要投入较多的思考与分析。任课老师的授课逻辑清晰,课程内容环环相扣,具有完整的体系。因此在学习后期,我会在课堂上有意识地优先记下老师讲解的典型案例、提出的关键问题,以及分析问题的逻辑脉络和推理过程,然后在课后补充上相关的法条和需要记忆的知识点。这样既能跟上课堂节奏、把握思考路径,又能通过课后整理巩固记忆,形成完整的学习闭环。


02法理学
刘映彤:法理学课程的知识结构具有较强体系性,对知识点的归纳总结与记忆能力有较高的要求。所以在课堂中,我会同步将老师讲授的内容与教材相应章节对应标注,厘清逻辑脉络与重点分布。课后,我会进一步把这些核心知识点系统整理成结构清晰的电子笔记,通过数字化方式强化梳理与记忆。对于这类需要记忆大量理论框架与概念的课程,我倾向于采用简洁、层级分明的笔记方式,让后续的复习更加轻松顺畅。


刘妍:法理学是一门渗透式、地基式的学科,所以我采用的是“词块结合+案例解读+思维框架”的做笔记方式。首先,课前先梳理教材目录与大小标题,预读浏览时标记核心概念并初步建立概念间逻辑关联,在课堂上将老师的思维与自己的思维相对比。其次,上课专注听讲,重点理解老师强调的概念及其范围界定,通过自己一系列的发问,结合具体案例思考概念的现实对应与应用逻辑,如案件如何诠释概念及相互关系。课后尝试在笔记旁用一句话概括补充,并借助思维导图整理知识框架,整理思维导图的时候,要考虑课与课、章与章之间的关系,以最适合自己理解的方式调整章节顺序。在框架搭建的选择上,我主要遵循的框架是定义、特征、分类、作用、与相近概念的区别等进行提炼总结。最后,对于所有需要记忆的内容我都推荐通过手写或口头复述的方式加深印象,也可用文档进行关键词默写。有兴趣的同学还可以积累适当的法谚和案例,也许会有意料之外的收获。


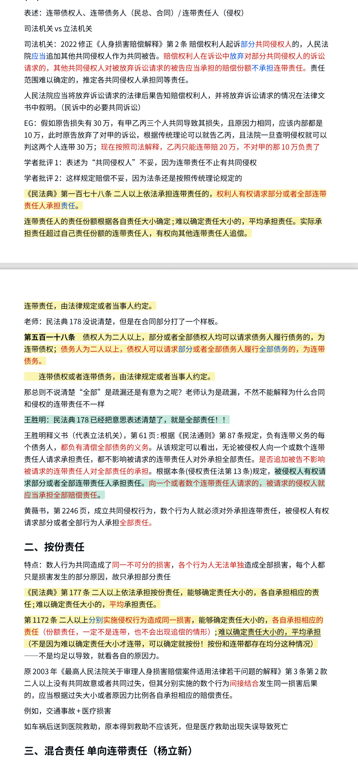
03侵权责任法
龚境美:对于侵权责任法的笔记整理,我会分为课上手写笔记和课后幕布的电子笔记两部分:首先,对于课堂笔记,考虑到老师有时ppt播放较快,我倾向于用goodnotes等软件直接拍ppt,并在ppt上写下老师讲的补充内容;其次,对于课后笔记,我会将课堂拍的ppt和手写的内容整理到幕布上,形成电子文档,依托幕布支持文档与思维导图直接切换的功能,整理好知识体系和核心重点。


赵奕婷:首先,个人认为侵权责任法的记笔记的方式以及考试要求的核心在于明确自身所采用的知识体系,并在此基础上简明严谨地展开对问题的讨论。其次,建议整理笔记时深挖学习中遇到的细节、辩证思考每一个法条,特别是旧《侵权责任法》和《民法典》、特殊法和一般法之间的关系以及修改变动。本课中法条的重要性和优先级极高,建议通过笔记大致复述《民法典》侵权责任编的每一条法条,并理解其背后的立法意旨与制度价值。最后建议在笔记中明确区分相关的或易混淆的概念,比如致害和受害、不同群体、不同侵权归责原则、侵权行为方式、侵权责任方式、侵权责任形态(个人建议通过思维导图来进行体系化的梳理)。


04物权法
刘亮:物权法的学习与民法总论类似,对笔记方法的要求较高。个人倾向于采用纸质笔记,以内容详实为首要目标。具体而言,记笔记时可侧重以下方法:一是全面记录课堂内容,包括周老师所讲的每一句话及看似细小的举例(如图),并在笔记中予以标注,辅以理解性记忆;二是结合案例分析促进理解,如臧树林案、乌木案等,可将案例要点、分析思路及个人总结纳入笔记,并补充判决书与论文中的关键观点;三是建议在笔记中体现知识的体系化,从基本理论到物权变动、担保物权、用益物权等,每一部分都有体系规律可循,体系化的整理可使各部分内容逻辑清晰、层次分明。若从理论深度出发,物权法学习难度较大,可在笔记中预留空间,针对感兴趣或疑难的问题,补充相关论著与论文中的核心观点,以便后续深入研读。


赵奕婷:个人觉得在记物权法的笔记时要精准吃透老师课堂所讲内容,做好民法总论与物权法的衔接。首先可以在笔记中体现老师上课所建构的思维模式与问题分析方式,如请求权基础规范分析方法。其次,建议使用能够同时支持手绘图功能和打字的笔记软件做笔记,因为物权法的学习中经常会有绘制人物关系图的场景,单凭打字很难快速且具象化地完成绘制。此外,个人建议以复习为导向记笔记,既便于复习时背诵,也便于让AI根据笔记出题辅助复习。最后建议在笔记中体现法条的重要性,并结合思维导图对法条进行体系化的整理以及记忆。


每一份笔记都是知识沉淀的结晶,每一种方法都是经验积累的智慧。它不仅是知识的梳理,更是认知的跃升。期待这些分享能成为法学院学子们探索法学世界的指南针,助力学子们稳步前行。